Whatsapp ile desteğe bağlan.
1
Müşteri Desteği
Çevrimiçi
Merhaba! 👋 Size nasıl yardımcı olabilirim?
Şimdi
" />
Yeni Üyelere Özel 100 TL İNDİRİM KUPONU!
Menü
Hesabım
Şifremi Unuttum
Kayıt Ol
Sepetim

Standart Pompa NMT PLUS 32/80-180 Sirkülasyon Pompası

Ürün Kodu : STD0011
10.446,27 TL
6.267,76 TL
Fiyat Alarmı
Havale Fiyatı 6.079,73 TL
10.446,27 TL
6.267,76 TL

Standart Pompa NMT PLUS 32/80-180, evsel ve ticari ısıtma sistemlerinde kullanılmak üzere tasarlanmış, tek kademeli, değişken devirli, ıslak rotorlu hat tipi pompa modelidir. Yüksek enerji verimliliği, sessiz çalışma ve dayanıklı yapısı ile kullanıcıya uzun ömürlü çözümler sunar.

Pompa, ErP yönetmeliklerine uygun değişken devirli motor teknolojisi ile donatılmıştır. Sistem ihtiyacına göre çalışma hızını otomatik ayarlayarak enerji tüketimini azaltır ve sistemin verimliliğini artırır. 180 mm montaj mesafesi ve G 2” giriş/çıkış bağlantıları sayesinde hem yatay hem dikey montajda kolay kurulum sağlar.

Pompa gövdesi pik döküm, çarkı Noryl 1630V, mili seramik, yatakları seramik, rotor zarfı ise paslanmaz çelik malzemeden üretilmiştir. Bu kombinasyon, pompanın korozyona dayanıklılığını artırır ve güvenilir çalışmasını sağlar.

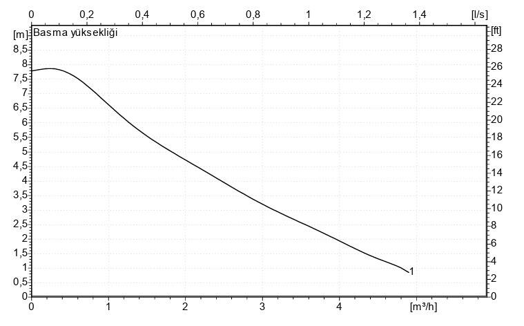
Standart NMT PLUS 32/80-180, özellikle radyatör devreleri, yerden ısıtma uygulamaları ve sıcak kullanım suyu dolaşımı gibi sistemlerde yüksek performans sunar. 8.0 m basma yüksekliği ile orta ve büyük ölçekli projelerde güvenle tercih edilmektedir.


🔹 Teknik Özellikler

  • Pompa Tipi: Tek kademeli, değişken devirli, ıslak rotorlu hat tipi pompa

  • Nominal Debi: 0.19 l/s (≈ 0.7 m³/h)

  • Maks. Basma Yüksekliği: 8.0 m

  • Motor Gücü (P1): 57 W

  • Nominal Devir Hızı: 4800 rpm

  • Nominal Voltaj: 1 x 230 V

  • Frekans: 50 Hz

  • Koruma Sınıfı: IP44

  • Yalıtım Sınıfı: F

  • Maks. Çalışma Basıncı: PN10

  • Bağlantı Ölçüsü: G 2"

  • Bağlantı Flanşı: Rp 1¼"

  • Montaj Mesafesi: 180 mm

  • Pompa Gövdesi: Pik Döküm

  • Çark: Noryl 1630V (kompozit)

  • Mil: Seramik

  • Yataklar: Seramik

  • Rotor Zarfı: Paslanmaz Çelik

  • Sıvı Sıcaklık Aralığı: -10 … 110 °C

  • Net Ağırlık: 2.49 kg

T-Soft E-Ticaret Sistemleriyle Hazırlanmıştır.